新闻资讯
新闻资讯>>浙江省农科院团队首次揭示桑树起源进化史与关键农艺性状的遗传基础
 

浙江省农科院团队首次揭示桑树起源进化史与关键农艺性状的遗传基础

来源:浙江省农科院蚕桑与茶叶研究所  |   作者:   |  发布日期: 2025-12-01   |  阅读次数:196次

近日,浙江省农科院蚕桑与茶叶研究所桑育种与栽培团队联合北京大学、浙江农林大学、台湾大学等多家科研单位,在《Plant Biotechnology Journal》(IF=12.4)上发表了题为“Haplotype-Resolved Genome Assembly and Population Genomics reveal Evolutionary History and Agronomic Traits of Mulberry”的研究论文。该研究成功完成了我国两大主栽桑树品种‘农桑14号’与‘强桑1号’的高质量单倍型基因组组装,首次以确凿的分子证据揭示了桑树的起源与传播历史,揭示了控制桑树产量、抗病性等关键农艺性状的遗传密码,为桑树分子育种奠定了里程碑式的基础。

 

桑树是我国代表性的重要经济树种,‘农桑14号’和‘强桑1号’是浙江省农科院选育的优良桑树大品种,占我国嫁接桑推广量的80%以上。本研究首次在桑树上利用Trio-binning技术,通过对‘农桑14号’和‘强桑1号’杂交F1子代(QN52)的深度测序,成功获得了双亲的高质量单倍型基因组(图1),为高杂合度木本植物的基因组组装提供了一套高效且极具性价比的新方案。

 

图1 ‘农桑14号’和‘强桑1号’的基因组及系统进化信息

桑树的起源在学界长期存在争议。为破解这一谜题,本研究对来自全球12个国家的376份桑树种质资源进行了系统分析,其中包括39株具有数百乃至上千年树龄的珍贵古桑树。研究结果系统解析了桑树起源、扩散轨迹及南北群体遗传分化规律,通过分子证据明确了云贵高原为桑树起源中心。研究进一步揭示,桑树从起源地出发,主要沿着"由南向北"的路线在中国境内扩散,这一迁徙过程导致了显著的南北种群遗传分化。值得关注的是,南方种群表现出更高的遗传多样性,这一发现为云贵高原作为桑树起源中心提供了有力佐证(图2、图3)。

 

图2 桑树群体结构

 

图3 桑树历史演化轨迹

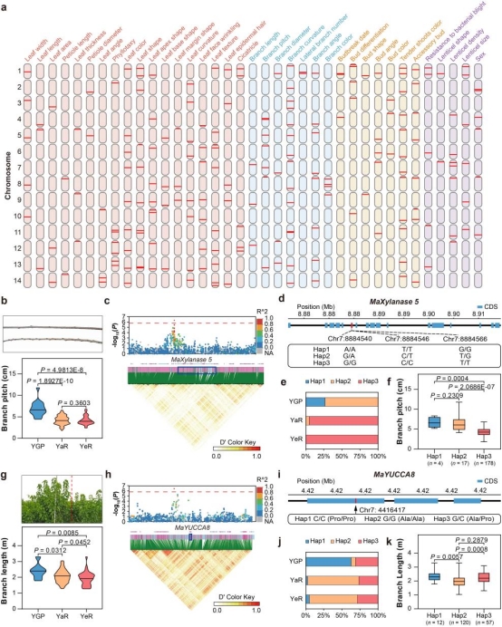
目前,桑树性状的遗传解析多局限于少数类型,缺乏大规模系统性研究,严重制约了桑树分子育种的进程。为突破这一瓶颈,研究团队系统调查了37个与桑树生长发育及抗性相关的重要农艺性状,通过GWAS分析鉴定到了204个关键位点,并对茎节长度、株高、发芽时间、叶片大小、叶片厚度等关键生产性状进行单倍型解析,精准鉴定调控性状的相关基因,为桑树分子设计育种奠定坚实基础。

 

图4 桑树37个生长发育性状GWAS分析

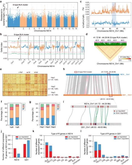
桑疫病是近年来危害桑产业的主要细菌性病害,对产业造成了极大经济损失。为解析桑树的桑疫病抗性机制,团队历时五年构建了强抗病品种‘农桑14号’与易感病品种‘强桑1号’的子代分离群体,对子代538个群体进行连续3年的抗病性调查,通过BSA+GWAS策略,首次发现位于1号染色体的G-type RLK串联超级基因簇在桑树疫病抗性中的关键作用,揭示了桑树抗病性的核心遗传基础,为桑树抗病分子育种提供了关键靶点与理论依据(图5)。

 

图5 GWAS和BSA分析解析桑疫病抗病机制

浙江省农科院蚕桑与茶叶研究所魏佳研究员、吕志强研究员、台湾大学林盈仲教授和浙江农林大学孙学鹏教授为本文通讯作者,蚕桑与茶叶研究所王志凤副研究员、刘培刚助理研究员、北京大学现代农学院焦成智教授和天津极智生物科技有限公司张亚州为本文第一作者。感谢东北林业大学姜立泉教授和浙江农林大学张守科副教授对本研究的贡献。本研究得到了浙江省蚕桑新品种选育重大科技专项、国家现代农业产业技术体系、浙江省自然科学基金和新疆自治区重大科技专项等项目资助。

论文链接: http://doi.org/10.1111/pbi.70473

(esilk.net声明:本网登载此文旨在传递更多行业资讯,文章内容仅供参考。)


版权所有  西北农林科技大学蚕蚕桑丝绸研究所   陕ICP备19014831号-1